3月11日,国家医保局发布《检验类医疗服务价格项目立项指南(征求意见稿)》,指南按照“以服务产出为标准,资源消耗为基础,技术劳务与物耗分开”的原则编制形成。意见征集截止日期为3月25日17点前。
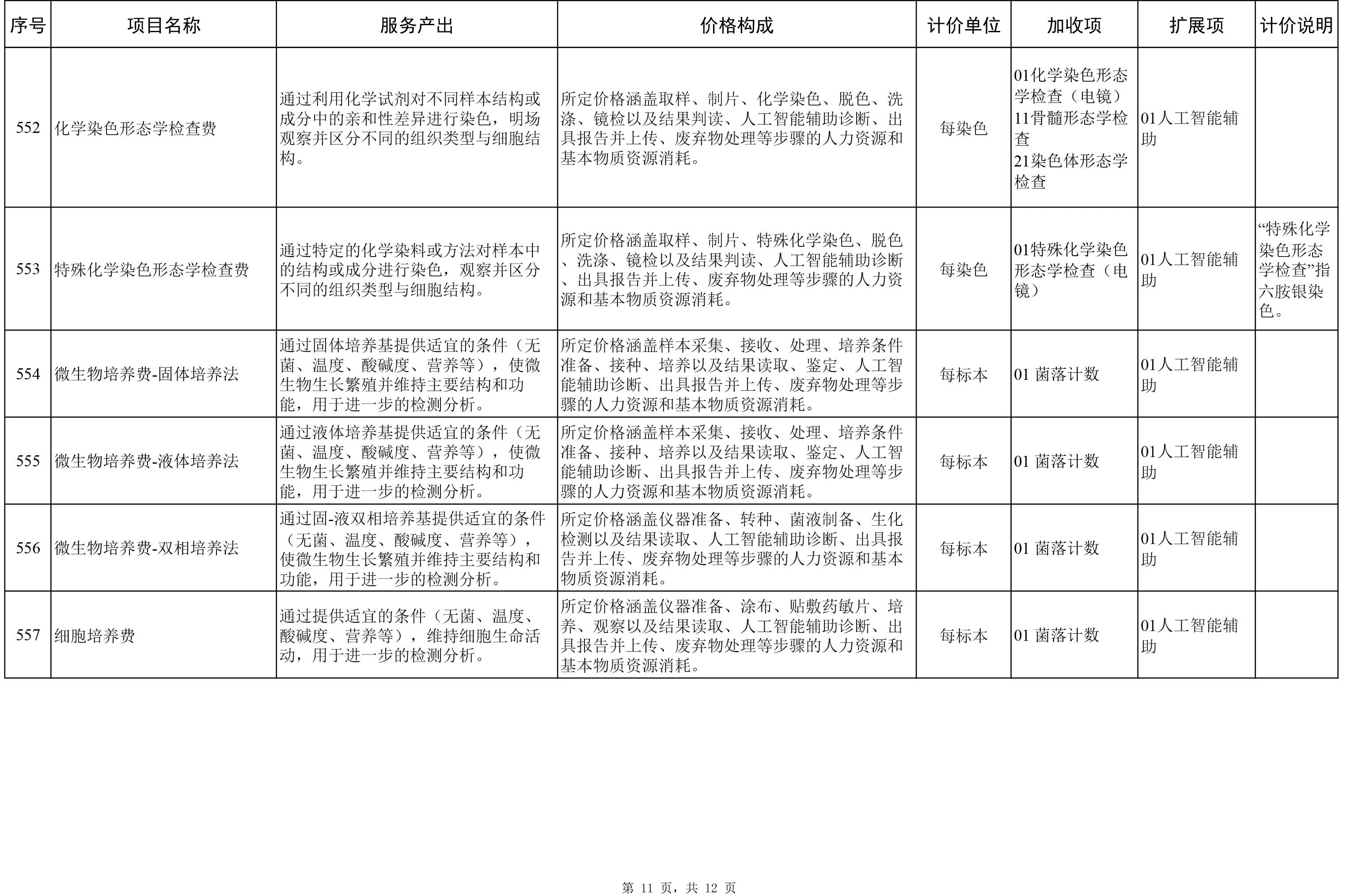
本立项指南意见稿涵盖573项检测内容,针对不同检验项目的技术特点,设置了加收项和扩展项两大灵活调整维度,兼顾定价的统一性和个性化。
加收项根据检验所采用的不同技术方法设定,涉及质谱法加收费用的有48项,包括激素类、儿茶酚胺类、甲状腺素类检测、元素分析类、微生物检测等,维生素B一类,未见上量较大的脂溶性维生素。不同技术手段对应不同加收标准,适配临床不同的检测精度需求。
其中,液相色谱串联质谱法加收25项:甲氧基去甲肾上腺素、甲氧基肾上腺素、高香草酸、5-羟基吲哚乙酸、维生素B、甲氨喋呤、柠檬酸、胰岛素样生长因子结合蛋白、甲状腺素、游离甲状腺素、总三碘甲状腺原氨酸、3,5,3'-三碘甲状腺原氨酸、3,3',5'-三碘甲状腺原氨酸、肾素、类固醇激素、皮质醇、血管紧张素、胰岛素样生长因子、雌二醇抗原、雌三醇抗原、睾酮、雄烯二酮、游离睾酮、孕酮、硫酸脱氢表雄酮;
质谱法加收23项:酪氨酸、磷、镁、钠、低分子量肝素(LMWH)、肝素、蛋白质寡糖链、唾液酸、乳酸、碘、铜、锌、锂、茶碱、水杨酸、磷脂、镉、铅、皮质类固醇、肺炎支原体、分枝杆菌属、结核分枝杆菌、肽聚糖;
高效液相色谱法加收18项:苯丙氨酸、1,5-脱水-D-山梨醇、丙酮酸、果糖胺、果糖、乳糖、唾液酸、乳酸、丙戊酸、水杨酸、水杨酸酯、高密度脂蛋白、游离脂肪酸、甘油、肉碱、基质金属蛋白酶、皮质类固醇、肽聚糖;气相色谱法加收3项:游离脂肪酸、β-羟基丁酸、肺表面活性蛋白;色谱法加收1项:乙醇
扩展项则统一设置为人工智能辅助诊断,顺应医疗数字化、智能化发展趋势,将 AI 辅助诊断纳入检验服务定价体系,鼓励医疗机构运用智能技术提升检验诊断效率和准确性。
以下为加收项目汇总,政策原文可至文章底部下载:














